lth7r座充充电管理 ic
一、 概述
lth7r.是恒流/恒压座充充电器芯片,主要应用于单节锂电池充电。无需外接检测电阻,其内部为 mosfet结构,因此无需外接反向二极管。
lth7r.在大功率和高环境温度下可以自动调节充电电流以限制芯片温度。它的充电电压固定在 4.2v,充电电流可以通过外置一个电阻器进行调节。当达到浮充电压并且充电电流下降到设定电路的 1/10 时,lth7r.自动终止充电过程。当输入电压移开之后,lth7r.自动进入低电流模式,从电池吸取少于 2ua 的电流。当 lth7r.进入待机模式时,供电电流小于 70ua。
lth7r.还可以监控充电电流,具有电压检测、自动循环充电的特性,并且具有一个指示管脚指示充电终止状态和输入电压状态。
二、 特性
 可达 500ma的可编程充电电流
 无需外接 mosfet、检测电阻、反向二极管
 恒流/恒压模式操作,具有热保护功能
 可通过 usb端口为锂电池充电
 具有 1%精度的预设充电电压
 待机模式下电流为 70ua
 2.9v涓流充电电压
 软启动限制了浪涌电流
 采用 sot23-5封装
三、 产品应用
 手机、掌上电脑、mp3播放器
 蓝牙耳机
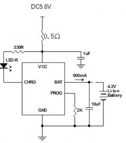
四、 应用线路
	
五、 管脚图及功能说明
	
prog vcc
5 4
符号
名称
功能说明
1 chrg 充电指示端
2 gnd 地
	
1 2 3 3 bat 充电电流输出端
4 vcc 电源输入端
	
chrg gndbat
sot23-5 5 prog 外部编程充电电流端
	
六、 绝对最大额定值
	
参数 符号 额定值 单位
输入电源电压 vcc 7 v
prog 电压 vprog vcc+0.3 v
bat 电压 vbat 7 v
chrg 电压 vchrg 7 v
bat 短路 continuous
热阻 θja 250 ℃/w
bat 电流 ibat 500 ma
prog 电流 iprog 800 μa
最高结温 tj 110 ℃
储藏温度 ts -65 to +125 ℃
焊接温度(不超过 10 秒) 260 ℃
	
 充电电流外部编程:prog(引脚5):恒流充电电流设置和充电电流监测端。从prog管脚连接一个外部电阻到地端可以对充电电流进行编程。在预充电阶段,此管脚的电压被调制在 0.1v;在恒流充电阶段,此管脚的电压被固定在 1v。在充电状态的所有模式,测量该管脚的电压都可以根据下面的公式来估算充电电流:
	
	
七、电气特性(vin=5v;tj=25℃,除非另有说明)
	
符号 参数 条件 最小值 典型值 最大值 单位
vcc 输入电源电压 4.5 5.0 5.5 v
icc
	
输入电源电流 充电模式(3),rprog=10k 50 300 μa
待机模式(充电终止) 70 μa
关断模式(rprog未连接,
vcc﹤vbat,vcc﹤vuv) 38 100 μa
vfloat 可调输出(浮充)电压 ibat=30 ma,ichrg=5 ma
a:4.2-4.28v; b:4.17-4.205v 4.16 4.24 4.28 v
ibat
	
bat 端电流 rprog = 10k,电流模式 90 110 130 ma
rprog = 2k,电流模式 465 500 535 ma
vbat=4.2v,待机模式 0 +/-1 +/-5 μa
关断模式, rprog未连接 +/-0.5 +/-5 μa
休眠模式,vcc=0v +/-1 μa
itrikl 涓流充电电流 vbat﹤vtrikl,rprog = 10k 15 ma
vtrikl 涓流充电阈值电压 rprog = 10k,vbat rising 2.8 2.9 3.0 v
vuv vcc 欠压锁定阈值 vcc 从低到高 3.8 v
vuvhys vcc 欠压锁定滞后 vcc 从高到低 200 mv
vasd vcc-vbat 阈值电压 vcc 从低到高 100 mv
vcc 从高到低 30 mv
iterm c/10z 终止电流阈值 rprog = 10k(4) 0.1 ma/ma
rprog = 2k 0.1 ma/ma
vprog prog 端电压 rprog = 10k,电流模式 0.9 1.03 1.1 v
δvrechrg 电池阈值电压 vfloat - vrechrg 150 mv
tlim 热保护温度 130 ℃
注:
1、 超出最大工作范围可能会损坏芯片。
2、 超出器件工作参数极限,不保证其正常功能。
3、 电源电流包括 prog端电流(大约 100ua),不包括通过 bat端传输到电池的其他电流 。
4、 充电终止电流一般是设定充电电流的 0.1 倍。
	
八、 波形图
浮动电压vs电源电压 充电电流vs电源电压
	
	
涓流充电电流vs电源电压 浮动电压vs温度
	
九、 封装尺寸图
sot23-5
	
规格
	
尺寸 英寸 毫米
最小值 最大值 最小值 最大值
a 0.110 0.120 2.80 3.05
b 0.059 0.070 1.50 1.75
c 0.036 0.051 0.90 1.30
d 0.014 0.020 0.35 0.50
e — 0.037 — 0.95
f — 0.075 — 1.90
h — 0.006 — 0.15
j 0.0035 0.008 0.090 0.20
k 0.102 0.118 2.60 3.00
	
| 采购商 | 商品规格 | 成交单价(元) | 数量 | 成交时间 | 
|---|
推广
 
推广
 
推广
 
推广
 
推广
 
