[请登录] [注册会员] [找回密码]
首页
创建桌面快捷方式

PWM 降压模式三节锂电池充电管理

¥ 0 元

起订量 标准价 采购量
- +
立即购买

概述: 

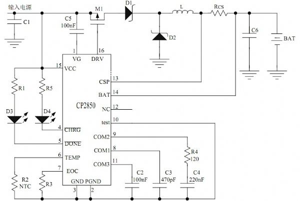
cp2850是 pwm 降压模式三节锂电池充电管理集成电路,独立对三节锂电池充电进行自动管理,具有封装外形小,外围元器件少和使用简单等优点。具有恒流和恒压充电模式,非常适合锂电池的充电。在恒压充电模式,将电池电压调制在12.6v,精度为±1%;在恒流充电模式,充电电流通过一个外部电阻设置。 对于深度放电的锂电池,当电池电压低于8.4v时, 用所设置的恒流充电电流的15%对电池进行涓流充电。在恒压充电阶段,充电电流逐渐减小,当充电电流降低到外部电阻所设置的值时,充电结束。在充电结束状态,如果电池电压下降到12v时,自动开始新的充电周期。当输入电源掉电或者输入电压低于电池电压时, 自动进入睡眠模式。 其它功能包括输入低电压锁存,电池温度监测,电池端过压保护和充电状态指示等。 采用 16管脚tssop 封装。 

特点: 

l  宽输入电压范围:7.5v 到 28v 

l  对三节锂电池完整的充电管理 

l  充电电流达5a 

l  pwm开关频率:300khz 

l  恒压充电电压精度:  ±1% 

l  恒流充电电流由外部电阻设置 

l  对深度放电的电池进行涓流充电 

l  充电结束电流可由外部电阻设置 

l  电池温度监测功能 

l  自动再充电功能 

l  充电状态和充电结束状态指示 

l  软启动功能 

l  电池端过压保护 

l  工作环境温度: -40℃  到 +85℃ 

l  采用 16管脚tssop  封装 

l  产品无铅,无卤素元素, 满足rohs 

 应用: 

l  笔记本电脑,上网本 

l  航模,车模和船模等 

l  备用电池应用 

l  便携式工业和医疗仪器 

l  电动工具 

l  独立电池充电器 

采购商 商品规格 成交单价(元) 数量 成交时间
产品推广
联系方式
深圳市芯能伟业科技有限公司
联系人: 杨晓钦(男)
会员: 普通用户
认证: 未核实
电话: 0755-33515198
手机: 15986709970
地区: 广东省深圳
点击这里给我发消息 点击这里给我发消息 点击这里给我发消息
更多产品 供应商其它产品
电源管理芯片 5v转3.3v
¥0
3A 大功率LED驱动芯片C
¥0
大电流3.7V升5V 1.2
¥0
白光LED驱动用升压DC/D
¥0
60V电动车仪表供电系统电源
¥0
郑重提示:您在88订单网上采购商品属于商业贸易行为。以上所展示的信息由卖家自行提供,内容的真实性、准确性和合法性由发布商家负责,请意识到互联网交易中的风险是客观存在的。推荐使用担保交易保障服务或使用第三方担保交易比如支付宝,保障您的交易安全!
关于88订单网 | 新手指南 | 诚征英才 | 网站地图 | 服务条款 | 付款方式 | 联系我们 | 广告服务 | 快递查询
电子邮箱:admin#88order.com 订单网 All Rights Reserved 英文网址:www.88order.com 版权所有 88订单网 Copyright 2017