[
请登录
] [
注册会员
] [
找回密码
]
首页
创建桌面快捷方式
找订单找产品就上88订单网
订单
订单
产品
公司
资讯
搜索
首页
找订单
介绍订单
找产品
卖设计
库存尾货
开网店
企业黄页
资讯
产业链
抢东西
当前位置:
88订单网
>
供应
>
五金/工具
>
电子五金件
>
触点
继电器银触点
¥ 0 元
起订量
标准价
采购量
元
-
+
>合计:
0
pcs
0.00
元
立即购买
买家服务:
买家保障
15天包换
48小时发货
支付方式:
支付宝在线支付
微信在线支付
88订单网提醒:
在线购物采用担保交易,保障采购商资金安全,采购商付款后资金由88订单网暂时保管,待采购商收到货确认后资金才转入卖家
产品详细
评论记录
成交记录
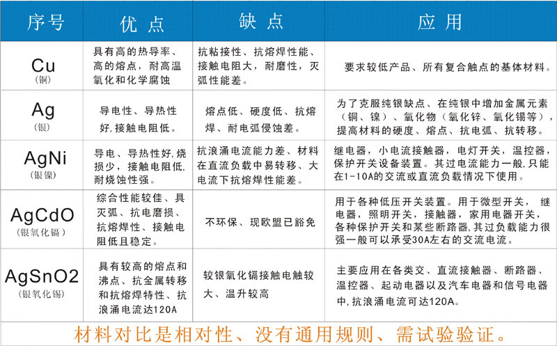
建议触点头部直径d是触点根部直径d的 2倍。考虑到加工难度,我们强烈建议触点头部直径d和触点根部直径d的比值应 ≤2。
1、20多台生产设备、月5000万产能
2、独立的模具部门、快速、更好服务于生产部
3、精密检测仪器、产品精益求精
无
采购商
商品规格
成交单价(元)
数量
成交时间
产品推广
推广
马帮新产品 热空气炉 热波炉 美味看的见
¥1 元
推广
全新料HDPE20升塑料桶20L加强筋塑料桶
¥21 元
推广
人气金属扎带批发铁线莲支架扎带 番茄苗扎丝环保pvc电线铁芯
¥4 元
推广
苹果贴钻手机壳
¥10 元
推广
光伏接线盒PCT高压加速老化试验箱
¥62000 元
联系方式
手机浏览产品
东莞市启点金属制品有限公司
联系人:
李小姐(女)
公司店铺
会员:
普通用户
认证:
未核实
电话:
769-39005817
手机:
15017855118
地区:
广东省东莞
更多产品
供应商其它产品
复合触点 温控器触点
¥0
继电器银触点
¥0
三复合触点 温控器触点
¥0
郑重提示:
您在88订单网上采购商品属于商业贸易行为。以上所展示的信息由卖家自行提供,内容的真实性、准确性和合法性由发布商家负责,请意识到互联网交易中的风险是客观存在的。推荐使用担保交易保障服务或使用第三方担保交易比如支付宝,保障您的交易安全!
关于88订单网
|
新手指南
|
诚征英才
|
网站地图
|
服务条款
|
付款方式
|
联系我们
|
广告服务
|
快递查询
电子邮箱:admin#88order.com 订单网 All Rights Reserved 英文网址:www.88order.com 版权所有
88
订单网
Copyright 2017